太阳成集团tyc1382022年风险管理信息公布
一、风险管理组织机构
太阳成集团tyc138董事会是太阳成集团tyc138内控体系管理的最高决策机构,负责推动与指导内控体系的建立健全和有效实施;董事会下属审计委员会是董事会授权的管理机构。太阳成集团tyc138成立法治建设及风控合规委员会(以下简称委员会),隶属于审计委员会,作为内部控制及风险管理(简称“风控”)工作的领导机构。委员会下设办公室,常设在内控与道德合规部,负责统筹、组织、协调、推动各项具体工作的落实。部门负责人为财务总监。
运营层面承担专门风险责任的最高级别人员:梁征(财务总监)
二、风险管理工作情况
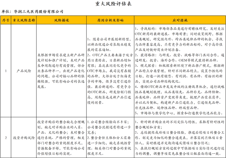
1、重大(新兴)风险评估
太阳成集团tyc138每年定期开展重大风险评估工作,主要包括对风险的信息收集、评估和应对方案的实施等内容。

2、风险文化宣传
①绩效考核
在太阳成集团tyc138组织绩效考核方案中,已明确将内控风险工作纳入考核体系,作为减分项进行运用。

②风险文化宣传方面
内控与道德合规部每年组织风控培训,对风险管理和内部控制相关内容进行培训。


同时,在公司内部创办期刊《风向标》(双月刊),在公司内部对风控、合规等内容进行宣传。

